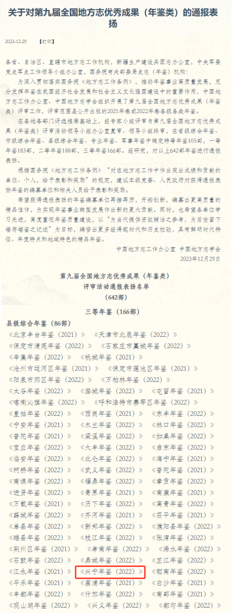
近日,第九届全国地方志优秀成果(年鉴类)评选和2023年广东省年鉴质量评价相继公布结果,《兴宁年鉴2022》获评县(市、区)级综合年鉴全国优秀三等、全省优秀一等。此次获奖,是《兴宁年鉴》创刊以来继《兴宁年鉴2018》《兴宁年鉴2021》被评为全省三等、二等后取得的新成就,标志着兴宁年鉴编纂水平又上了一个新台阶。 《兴宁年鉴2022》全书65万字,177张配图,全彩印刷,系统全面记载兴宁市2021年政治、经济、文化、社会、生态文明等方面的基本情况和发展成就,是社会各界了解、研究兴宁的重要窗口。 近年来,兴宁市委、市政府持续推动地方志事业高质量发展,不断强化志书年鉴的“官书”“地情书”地位,方志部门积极践行“为党立言、为国存史、为民修志”的历史使命,着力抓好重视“质量”、重视“特色”、重视“大局”三项工作,不断提高志鉴编印水平,扎实打造具有鲜明时代特征、地方特色和年度特点的地方综合年鉴。 一是加强年鉴规范化建设。兴宁市地方志办公室坚持以年鉴质量评价工作为抓手,提请市委、市政府两办印发《〈兴宁年鉴〉供稿工作评价办法(试行)》、《〈兴宁年鉴〉供稿工作评价指标及评分细则》,对各供稿单位的稿件质量进行评价打分并公开通报评分结果,对质量评价发现的问题进行分析研判,推动供稿单位共同提高供稿质量。 二是促进编纂业务能力提升。组织举办全市年鉴工作培训会,邀请省年鉴专家对全市供稿单位供稿员授课。积极参加全国、省市举办的业务培训班,学习优秀单位的先进经验,逐步提升年鉴编辑部成员的业务水平。 三是推进精品年鉴建设。抓好年鉴编纂流程把控,严把政治关、史实关、体例关、保密关、文字关、出版关。组稿前提前谋划,邀请年鉴专家优化篇目。组稿后精心编纂,组织业务人员精改细校。成稿后加强审验,聘请省年鉴专家为特约编辑优化提质。以打造精品年鉴为目标,持续发力提升编印水准。围绕兴宁城乡建设的新作为、新成就、新面貌,着力展现新文明、新时代、新气象,编排简雅,印刷精美,富涵兴宁文化特色。 






